确定
预约挂号
门诊出诊
特色科室
远程医疗
报告查询
Menu
百年协和
en
员工版
学术版
患者版
概况
+
医院简介
领导团队
组织架构
今昔协和
协和院史馆
所获荣誉
医疗机构营业许可
新闻
+
医院公告
重大新闻
医院动态
医学前沿
媒体聚焦
人文关怀
视频新闻
医疗
+
协和医师
科室导航
质控中心
医疗成果
教育
+
教育动态
临床医学博士后项目
本科教育
研究生教育
住院医师
专科医师
继续教育
学系及教研室简介
进修医师
国际合作
医学教育研究与论文
科研
+
科研动态
科研平台
科研成果展示
护理
+
护理概况
护理新闻
教学科研
国际护理学术高峰论坛
协和护理之音
所获荣誉
党建
+
新思想 引领新发展
基层党建
廉政建设
职工之家
医学新青年
患者心声
党史学习教育
招聘
百年院庆
协和医学杂志
抗疫展
张孝骞展
病历展
院史馆
协和医学杂志
协和展览
抗疫展
张孝骞展
病历展
院史馆
您现在的位置:
首页
>
新闻
>
重大新闻
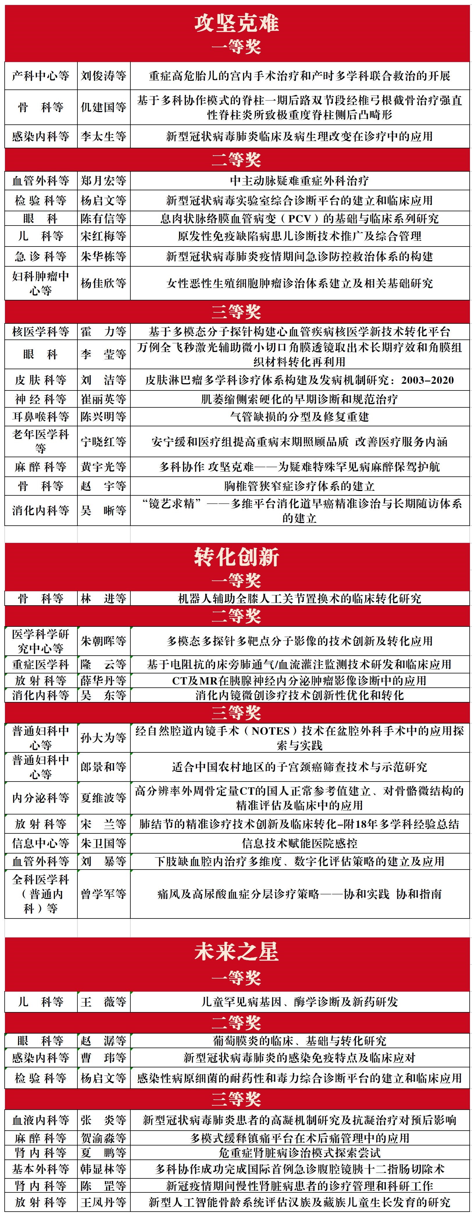
攻坚克难 转化创新 | 2020年度北京协和医院医疗科研成果奖出炉
时间:
2021.02.18
点击数:
次
字体:
小
大
发布来源:本站原创
作者:王晶 王慧珊 陈倩 常青
图片/孙良 环球时报崔萌 产科中心 骨科 儿科提供
上一条:忆春晚·话协和·迎百年!北京协和医院...
下一条:创新引领未来 | 北京协和医院团委&...
重大新闻
携手向未来 奋进新航程 | 北京协和医院举行第二十九届职工运动会
“组团式”援藏人物志 | 都丽萍:将药学创新工作理念带上“世界屋脊”
“组团式”援藏人物志丨病理科赵大春:让病理春风融化雪域大地
“组团式”援藏人物志 | 杜娟:倾情推动西藏检验医学事业发展
“组团式”援藏人物志 | 苏娜:用超声技术助力高原疑难疾病诊治
“组团式”援藏人物志 | 王琳:是奉献也是学习,援藏让我们互相成就
“组团式”援藏人物志 | 滕莉荣:畅通西藏危重孕产妇救治通道
“组团式”援藏人物志 | 石妍:在雪域高原上争做青年先锋
“组团式”援藏人物志 | 叶炜:不要丢掉勇气,不能辜负信任
“组团式”援藏人物志 | 郭娜:援藏是最深刻的爱国主义教育
全方位知晓协和信息
医院概况
医疗工作
医学教育
科学研究
护理天地
医院动态