北京协和医院院长张抒扬教授、药物研发与评价平台主任栾晓东联合清华大学药学院尹航教授团队研究发现,小细胞外囊泡中的miR-23b-3p过表达可以促进细胞衰老和脂质代谢异常。近日,这一研究成果发表在BMC Biology(中科院一区)杂志上。

衰老是一个自然且复杂的过程,几乎影响身体所有的细胞和器官系统,增加患癌症、代谢紊乱、神经退行性疾病和心血管疾病的风险。细胞外囊泡作为细胞间通讯的重要媒介,可以携带蛋白质、核酸等生物活性分子,从而影响周围细胞的功能和命运。近年来,细胞外囊泡在细胞衰老和衰老相关疾病中的作用日益受到关注。肝脏虽然具有强大的再生和代谢能力,但也难逃衰老的影响,随着年龄增长,肝脏的再生能力下降,代谢功能衰退,患肝脏疾病的风险显著增加,但从细胞外囊泡角度研究肝脏衰老的研究仍相对较少。
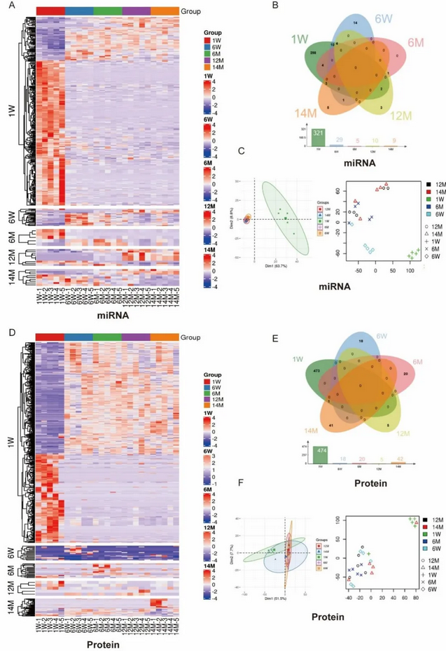
直径小于200nm的细胞外囊泡为小细胞外囊泡。研究团队提取了不同年龄小鼠肝脏组织的小细胞外囊泡,通过转录组和蛋白质组分析发现,老年组小鼠肝脏的小细胞外囊泡中富含miR-23b-3p。研究者又构建了体外细胞模型,发现miR-23b-3p在诱导衰老细胞的小细胞外囊泡中也大量存在。进一步研究表明,miR-23b-3p通过靶向肿瘤坏死因子α诱导蛋白3(TNFaIP3)促进细胞衰老。
为了验证miR-23b-3p在体内的作用,研究人员构建了小鼠模型,通过尾静脉注射表达miR-23b-3p的腺相关病毒。与对照组相比,实验组小鼠的肝脏出现了更明显的炎症反应。这一结果表明,miR-23b-3p在体内同样能够发挥促进细胞衰老的作用。
在探究miR-23b-3p与脂质代谢的关系时,研究人员发现,家族性高胆固醇血症患者血液来源的小细胞外囊泡中的miR-23b-3p水平升高。这一发现提示,miR-23b-3p与脂质代谢异常密切相关,可能在家族性高胆固醇血症的发病机制中扮演重要角色。
细胞实验显示,miR-23b-3p过表达可导致细胞周期停滞,促进细胞衰老。同时,它还会引起脂质代谢相关指标的变化,如降低低密度脂蛋白受体的表达,进而影响胆固醇代谢平衡。这些结果表明,miR-23b-3p通过调控Tnfaip3以及一系列下游信号通路,在细胞衰老和脂质代谢异常中发挥着关键作用。
▲不同年龄小鼠肝脏来源外泌体的转录组和蛋白质组特征
该研究首次系统阐述了肝脏小细胞外囊泡中的miR-23b-3p在细胞衰老和脂质代谢异常中的重要作用,揭示了一条新的细胞衰老调控通路,为理解肝脏衰老的分子机制提供了重要线索。
从临床应用来看,miR-23b-3p有望成为衰老相关疾病和脂质代谢紊乱的生物标志物。通过检测体内miR-23b-3p的水平,医生可以更准确地评估患者的衰老程度和疾病风险。针对miR-23b-3p的干预措施可能为改善年龄相关的肝功能障碍和相关代谢异常提供新的治疗策略。本研究为未来开发以miR-23b-3p为靶点的药物,为治疗相关疾病带来新的希望。

共同第一作者:金晔
转化医学国家重大科技基础设施(北京协和)虚拟人研究平台主任,罕见病医学中心PI,协和罕见病诊疗创新发展研究院副理事长。主要从事罕见病机制、诊疗方法、信息平台与人工智能工具研发等研究。十二五重大新药创制、十三五和十四五重点研发计划罕见病临床队列与多模态诊疗平台的相关课题核心成员。主持科技创新2030、国自然、北自然、临研专项等课题。作为协和-中科院自动化所数字医疗与人工智能联合实验室负责人研发罕见病多模态医疗大模型。以第一/通讯作者在 NPJ digital medicine和BMC biology等杂志发表SCI论文十余篇。

共同第一作者:陈彬娴
清华大学基础医学院2018级直博生。主要从事病毒以及代谢相关疾病的基础研究。以第一作者(含共同)在Acta Pharmacologica Sinica等杂志发表SCI论文。

共同第一作者:封思琴
北京协和医院内科2023级临床医学博士后。主要从事家族性高胆固醇血症在内的多种脂代谢相关疾病的临床和基础研究。参与国家自然面上项目、北自然等多项课题。以第一作者(含共同)在Nutrients和BMC biology等杂志发表SCI论文9篇。

共同第一作者:唐牧云
北京协和医院心内科2021级直博生。主要从事心血管罕见病及冠心病的临床和基础研究。参与十四五重点研发计划、国家自然面上项目、科技创新2030、临研专项等多项课题。以第一作者(含共同)在 BMC biology等杂志发表SCI论文4篇。

共同通讯作者:田庄
北京协和医院国际医疗部主任。心内科主任医师,教授,博士研究生导师。主持十四五国家重点研发计划、科技部雄安新区科技创新专项任务、北京自然科学基金,承担多项国家重点研发计划。近五年以第一作者和通讯作者在JAMA Cardiology、Signal Transduction Target Therapy、Journal of Experimental Medicine等国际权威杂志发表20余篇相关研究工作。任中华医学会心血管病学分会心衰学组委员,中华医学会罕见病学分会委员,中华医学会临床药学分会委员,北京医学会临床药学分会副主任委员,中国医师协会心血管内科医师分会心血管精准医学与罕见病学组副组长等。

共同通讯作者:栾晓东
转化医学国家重大科技基础设施(北京协和)药物研发与评价平台主任,罕见病医学中心PI、冷冻电镜中心负责人、中医药研发中心负责人,协和罕见病诊疗创新发展研究院副理事长。发表研究论文10余篇,以第一或共同第一作者发表1篇Science,1篇Nature,1篇NSMB等,总被引超1500次,2篇论文被Faculty of 1000推荐评论,2篇论文入选ESI高被引论文(Highly Cited Paper, Top 1%),承担国家重点研发计划、国家自然科学基金、北京市自然科学基金等项目。

共同通讯作者:张抒扬
北京协和医院院长,兼中国医学科学院北京协和医学院副院校长,北京协和医院罕见病医学中心主任。心内科主任医师、教授、博士研究生导师。中国医学科学院北京协和医学院长聘教授。国家卫生健康委罕见病诊疗与保障专家委员会主任委员、药事管理与药物治疗学委员会主任委员,中华医学会罕见病分会主任委员、中华医学会心血管病学分会常委兼秘书长,中国医师协会心血管内科医师分会会长。牵头主持国家科技部“十三五”“十四五”重点研发计划等16项国家级重大项目,以第一或通讯作者在NEJM、Science、Lancet、Nature等发表SCI论文300余篇。
文字/栾晓东 陈恔
图片/栾晓东提供
编辑/肖雄